南昌市青少年发展基金会
扫一扫微信关注我们
南昌市青少年发展基金会
2025.8-9月
青少年保护中心
8-9月简报
第2期

简报目录
PART .01 >>>>>>>>
个案数据
PART .02 >>>>>>>>
重点项目
PART .03 >>>>>>>>
公益活动
PART .04 >>>>>>>>
工作计划
PART .01
个案数据
▶ 服务数据
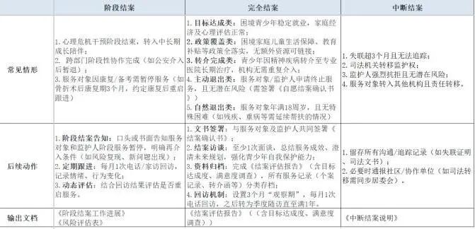
截至目前,4名志愿者累计跟进个案49例(疑难个案37例、常态个案12例),完全结案5例,阶段结案26例,另有18例仍在持续跟进中。通过实地走访(90余次)、家庭介入、学校联动、心理疏导、物资支持、法律权益保护等综合措施,实现“危机化解+成长支持”双重目标。
▶ 个案关爱
●为3名贫困儿童购买学平险,助力其安心入学;
●设计制作“服刑人员子女关爱礼盒”,推出“小王子系列(男孩款)”与“梦幻乐园(女孩款)”两种版本,体现个性化、人文化关爱理念。


▶ 体系建设
●分类整理相关法规政策,编制目录索引并导入IMA系统,初步建立青少年保护法律法规知识库;

●制定《个案准入准出标准》,内容包括不接案与特案类型,结案准出标准,个案处理流程图等文件,规范个案受理与退出机制,提升工作流程标准化水平。



▶ 典型案例
情感忽视儿童的环境干预、安全排查与社会支持网络重建综合案例。
2025年5月,中心介入10岁女童微微(化名)的个案 。案主因长期情感忽视,表现出严重的社交退缩和情感麻木,如同“没有感情的工具人” 。中心确立了“发掘潜能+重建外部支持”的干预策略 。6月,工作人员通过“游戏+奖励”的方式成功打破僵局,引导微微露出了久违的笑容 。7月,团队尝试启动“儿童村”安置计划以从根本上改变其成长环境 。然而,在推进该计划的过程中,团队再次发现案主身上出现不明伤痕,立即紧急启动了疑似虐待的风险排查 。面对安全底线问题,团队坚守“凡有嫌疑,必须报告”的法律原则 ,一方面执行不打招呼的家访(未见虐待迹象),另一方面果断启动强制报告。社区介入后,带孩子赴医院检查,诊断结果为皮炎,从而正式排除了家暴侵害风险 。
在安全风险排除、“儿童村”计划因家人犹豫而暂缓后 ,团队将工作重点转向构建稳定的外部支持系统。于8月正式启动“1+1牵手陪伴”项目,为微微精准匹配了两名大学生志愿者 。经近半年跟踪评估,案主的孤独感与焦虑情绪得到极大缓解,已从一个沉默麻木的孩子,转变为一个会主动发短信表达开心、对未来充满期待的阳光女孩 。



▶ 学习提升
⏩ 为加强专业化服务能力,9月中心工作人员累计参加理论与业务学习34.5小时,主要包括:
●儿童督导员培训班;
●“12355为青春护航”心理咨询师专业能力提升培训;
⏩ 通过系统学习,工作人员的儿童保护意识、心理辅导技巧及项目执行能力得到显著提升。


PART .02
重点项目
▶ 服务目标
通过大学生与孩子的精准配对,构筑起信任的桥梁与亲密的纽带,为孩子们输送情感慰藉与心理指导。大学生志愿者将化身孩子的“知心大哥哥大姐姐”,伴其同行,引导他们树立正向心态,激发多样化的兴趣爱好,并提升面对挑战的能力。
项目以艺术疗愈与情感支持为核心,通过陶艺创作、拼豆手工等沉浸式体验活动,以及户外踏青、暖心聚餐等生活化陪伴形式,帮助青少年建立信任与情感连接。项目聚焦儿童心理支持与社会交往能力培养,让孩子们在艺术疗愈中释放压力,在朋辈陪伴中感受温暖,逐步走出封闭内心,绽放童真笑容。
▶ 项目数据
8月中心开始推进大学生“一对一手牵手陪伴”项目,截至9月本期共启动8组陪伴关系,其中心理个案5组。项目共招募内外部志愿者51人,经筛选有效投入实施的志愿者14人,累计开展陪伴活动16次。
▶ 项目保障
为确保项目质量与可持续发展,中心制定并完善相关项目文件,包括:《1+1手牵手陪伴风险及应对举措》《1+1手牵手陪伴指导手册》《1+1手牵手志愿者招募标准及待遇》《1+1手牵手陪伴项目资源与经费管理》《1+1手牵手陪伴项目志愿者第一次跟进表及督导表》。中心同时对志愿者开展定期督导与培训,确保陪伴质量与专业性。



PART .03
公益活动
▶ 内部公益活动
8月至9月,青少年保护中心持续深化公益实践,共组织和参与爱心义卖活动10场,累计筹集善款及物资约4453.95元。中心工作人员全程参与义卖物资选品采购、场地流量评估、活动执行与宣传推广等环节,推动形成良好的社会影响力。
在义卖项目中,共生成公益代言人66位,其中青少年保护中心代言人2位。活动期间制作宣传海报12张,生成线下“小红花码”约500个,发起线下活动10个,新增志愿者13人(其中成年志愿者5人,小志愿者8人),进一步扩大了社会参与面和公益传播力。


▶ 联合公益与外部协作
中心积极参与腾讯“久久公益日”合作项目——“关爱英雄城困境儿童”活动,累计发布信息近千条,推动项目宣传覆盖面不断扩大。与此同时,中心协调多家合作单位,共同推进活动实施,形成联动合力,提升了公益活动的社会影响力与传播深度。
<section data-cacheurl="" data-remoteid="" style="-webkit-tap-highlight-color: rgba(0, 0, 0, 0); margin: 0px; padding: 0px; outline: 0px; max-width: 100%; color: rgb(62, 62, 62); font-family: " pingfang="" helvetica="" hiragino="" sans="" microsoft="" yahei="" font-size:="" letter-spacing:="" text-wrap-mode:="" justify-content:="" display:="" flex-flow:="" width:="" align-self:="" background-size:="" background-repeat:="" background-position:="" background-attachment:="" background-image:="" wx_fmt="jpeg&from=appmsg");" overflow-wrap:="" break-word="">
PART .04
工作计划
为推动中心服务向更深层次、更广范围发展,下一阶段将重点围绕以下方面开展工作:
⏩ 启动“东湖未保项目”场地考察,探索为困境儿童和青少年提供更具温度的“心灵栖息地”。
⏩ 深化“大学生一对一手牵手陪伴项目”,拓展团体辅导与心理支持活动。
⏩ 完善项目体系和生态应用建设,持续提升青少年保护工作的专业化与社会影响力。